yl6809永利官网
yl6809永利官网
学院概况
党群工作
教学工作
师资队伍
学科科研
学团工作
就业工作
实验中心
社会服务
实践创新
相关下载
领导信箱
图片新闻
通知公告
永利集团yl6809官网
专业介绍
学院简介
学院领导
院设机构
组织机构
政策法规
组织动态
学习园地
教学机构
教学制度
培养方案
精品课程
科技活动
骨干教师
研究生导师
学科建设
相关制度
成果展示
科研管理
学生管理
学生组织
学生获奖
活动展示
学生社团
工作动态
招聘信息
就业技巧指导
中心简介
相关制度
仪器设备
职业技能鉴定
产学研结合
培训咨询
中心简介
中心动态
院内下载
领导信箱
社会服务
职业技能鉴定
产学研结合
培训咨询
产学研结合
您的位置:
yl6809永利官网
>
社会服务
>
产学研结合
>
正文
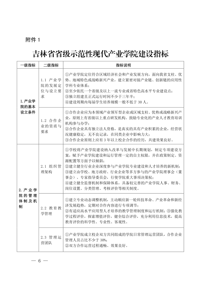
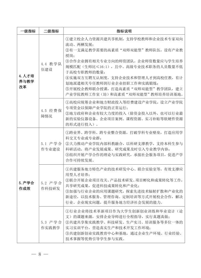
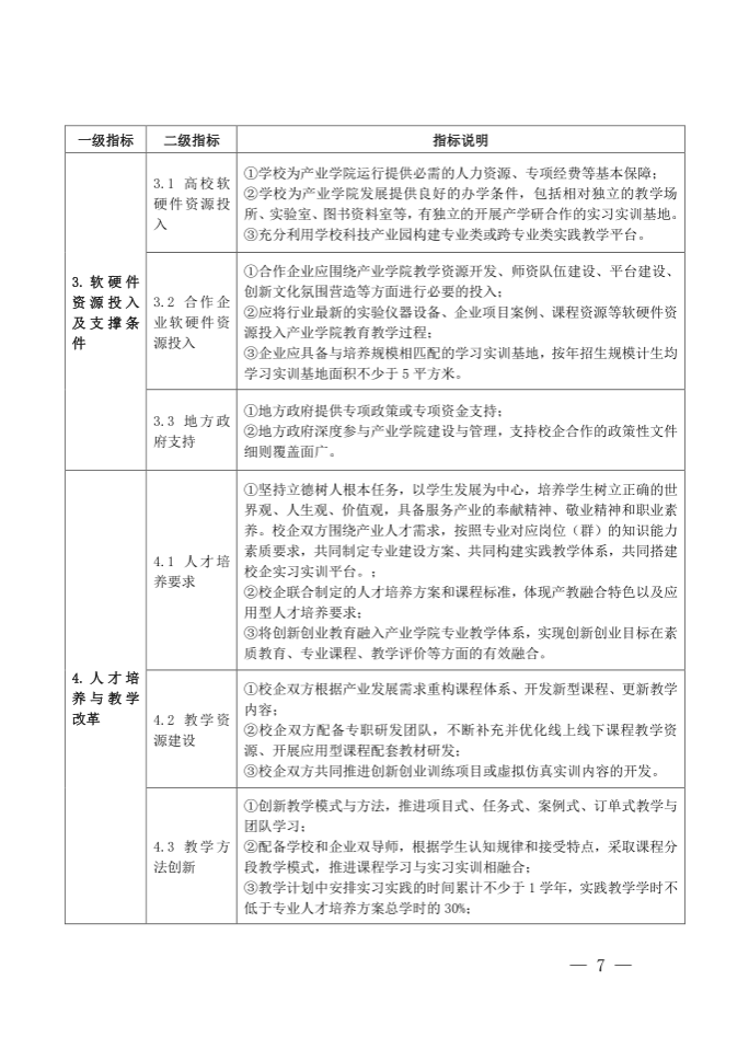
吉林省教育厅 吉林省工业和信息化厅关于开展第二批省级示范性现代产业学院立项建设工作的通知
2024-04-17 13:00
yl6809永利官网新媒体中心
附件【
附件2.吉林省第二批省级示范性现代产业学院立项申报书(1).docx
】
已下载
次
附件【
附件3.吉林省第二批省级示范性现代产业学院立项推荐信息表(1).docx
】
已下载
次
【
关闭窗口
】
访问量人数:
版权所有:yl6809永利(中国)集团有限公司官网 联系电话:0431-85115711